协会概况
协会动态
政策法规
标准规范
党建工作
学习培训
会员服务
联系协会
当前位置:
网站首页
>
协会动态
>
通知公告
协会动态
协会动态
通知公告
协会活动
行业动态
通知公告
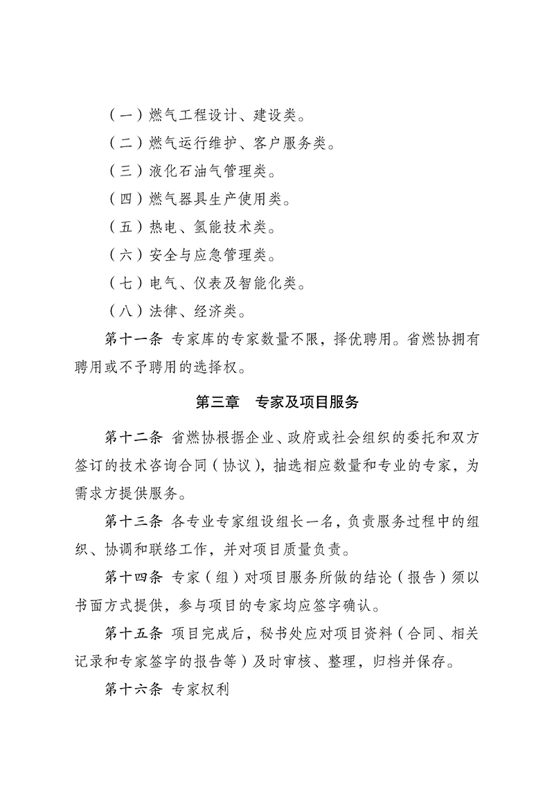
关于江苏省燃气热力协会组建专家库及推荐专家入库的通知
发布时间:2024-05-06 来源: 浏览:2294
关于江苏省燃气热力协会组建专家库及推荐专家入库的通知.pdf
上一篇:
关于收缴2024年度会费的通知
下一篇:
关于召开江苏省各设区市燃气协会秘书长工作交流会的通知
友情链接
政府机构
中央人民政府
国家发展和改革委员会
住房和城乡建设部
民政部
江苏省人民政府
江苏省发展和改革委员会
江苏省住房和城乡建设厅
江苏省民政厅
燃气协会
中国城市燃气协会
北京市燃气协会
上海市燃气协会
浙江省燃气协会
黑龙江省燃气协会
山东省燃气热力协会
广东省燃气协会
四川省燃气协会
贵州省燃气协会
云南省城市燃气协会
陕西省城市燃气热力协会
青海省燃气协会
会员单位
南京港华燃气有限公司
苏州燃气集团有限责任公司
常州港华燃气有限公司
扬州中燃城市燃气发展有限公司
新奥集团股份有限公司
徐州港华燃气有限公司
宜兴港华燃气有限公司
镇江华润燃气有限公司
南通大众燃气有限公司
无锡华润燃气有限公司
安顺集团有限公司
协鑫能源科技股份有限公司
泰州金泰环保热电有限公司
扬州供热有限公司
相关网站
南京市燃气服务中心
博燃网
港华投资有限公司
上海燃气有限公司
杭州市燃气集团有限公司
广州燃气集团有限公司
深圳市燃气集团股份有限公司
重庆燃气集团股份有限公司
主办单位:江苏省燃气热力协会 电话:025-83110309
地址:江苏省南京市中央路214号 E-mail:409928085@qq.com
备案号:
苏ICP备12007138号-2
总访问量:
1312947
次
关注官方网站 关注微信公众号
首页
电话
会员